欢迎访问开云手机版app下载苹果版安装门户网站!
|
智能问答
|
|
繁体
|
加入收藏
|
进入适老模式
无障碍阅读
热门搜索:
365bet亚洲版开云体育
365云开
ac米兰和开云
首页
新闻中心
hth华体育和开云
IM体育开云电竞
kaiyun.com平台
政务服务
ios开云
首页
>
IM体育开云电竞
>
汝州市全面推进基层政务公开标准化规范化工作
>
hth开云
>
自然资源
>
公开信息
发文字号
索引号
rzszrzyhghj-00000-2023-00009
发布日期
2023-03-21
主题分类
公开信息
体裁分类
服务对象
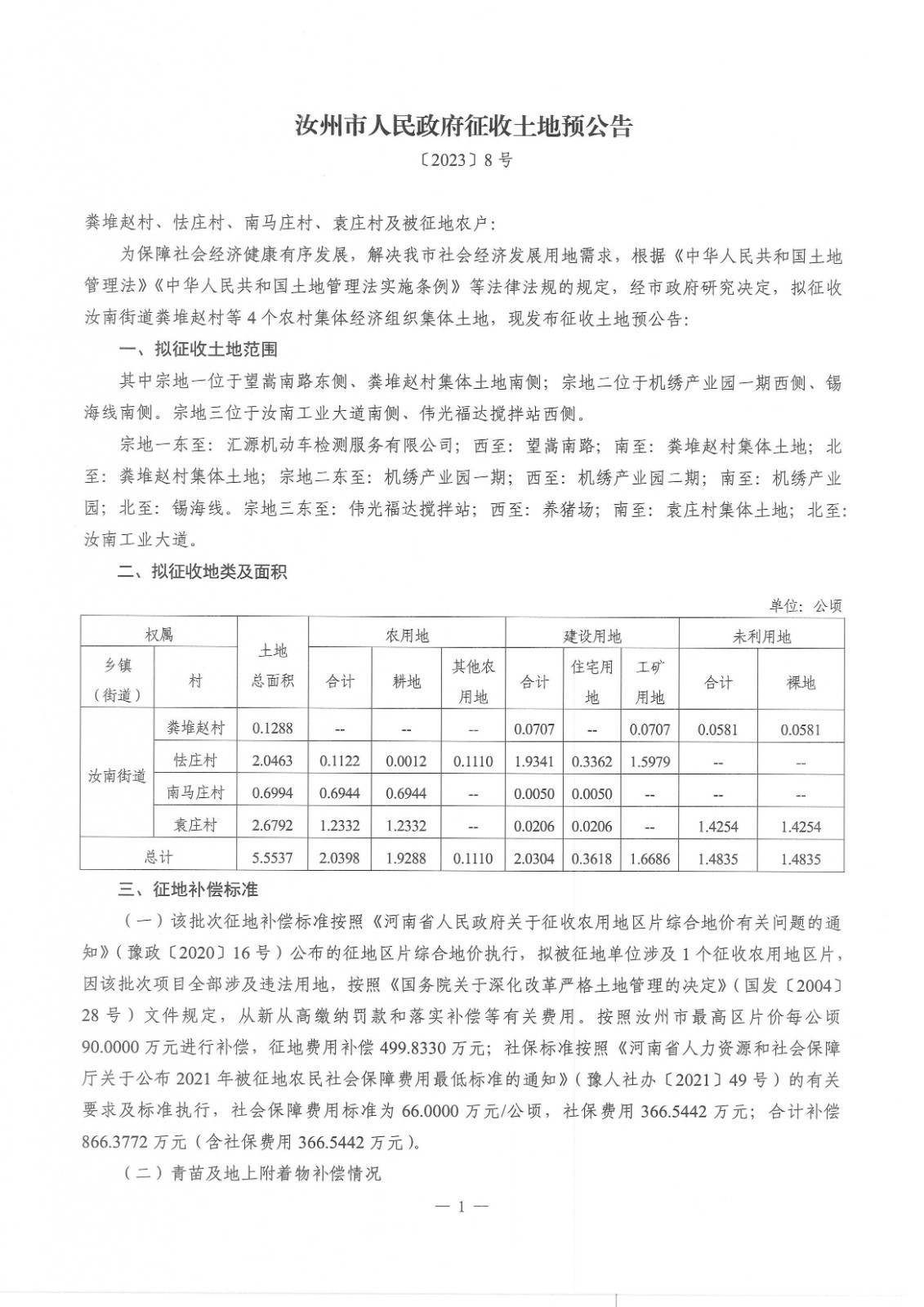
开云手机版app下载苹果版安装征收土地预公告〔2023〕8号
发布机构:开云手机版app下载苹果版安装->汝州市自然资源和规划局
发布时间: 2023-03-21
浏览次数:
扫一扫在手机打开当前页
map