欢迎访问开云手机版app下载苹果版安装门户网站!
|
智能问答
|
|
繁体
|
加入收藏
|
进入适老模式
无障碍阅读
热门搜索:
365bet亚洲版开云体育
365云开
ac米兰和开云
首页
新闻中心
hth华体育和开云
IM体育开云电竞
kaiyun.com平台
政务服务
ios开云
首页
>
IM体育开云电竞
>
法定主动公开内容
>
政府概况
>
市政府组成部门
>
市政府工作部门
>
市城市管理局
>
法定主动公开内容
>
行政权力清单
发文字号
索引号
发布日期
2024-05-23
主题分类
行政权力清单
体裁分类
服务对象
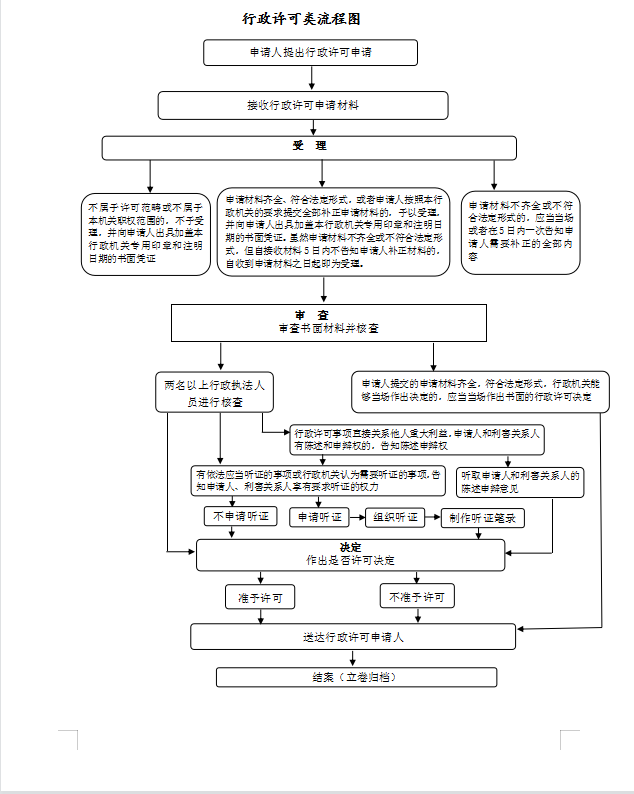
汝州市城市管理局行政执法流程图
发布机构:市城市管理局
发布时间: 2024-05-23
浏览次数:
扫一扫在手机打开当前页
map